
一年生植物通过世代交替逃避冬季低温,温带寒带多年生树木进化出茎尖休眠机制以规避低温损伤。然而,热带亚热带树种茎尖缺乏冬季休眠,低温胁迫成为限制其生长与分布范围的主要环境因子,但其低温适应机制尚不明确。
桉树(Eucalyptus)为桃金娘科桉属、杯果木属和伞房桉属近900种植物的统称,占世界人工林总面积的23%,已引种至120余个国家/地区,以其部分树种年生长量超10米和重要的经济价值著称。然而,桉树原产于热带与亚热带地区,茎尖无休眠,低温下易发生“冻梢”现象,造成严重经济损失,因此桉树成为研究热带亚热带树种低温适应的理想模型。染色质可及性(Chromatin accessibility) 决定基因的开放状态,可随环境动态变化,介导差异化基因表达,但其与热带亚热带树种低温适应的关系仍不清楚。
2026年4月13日,我中心马留银课题组与合成生物学研究中心林俊城课题组合作,在《Forestry Research》发表了题为“Chromatin accessibility dynamics and a hierarchical transcriptional regulatory network for shoot apex cold stress in Eucalyptus grandis”的研究论文。该研究揭示了巨桉 (Eucalyptus grandis) 通过染色质可及性快速重塑激活茎尖低温适应的层级转录调控网络,为解析热带亚热带树种低温适应的表观遗传机制提供了参考理论依据。
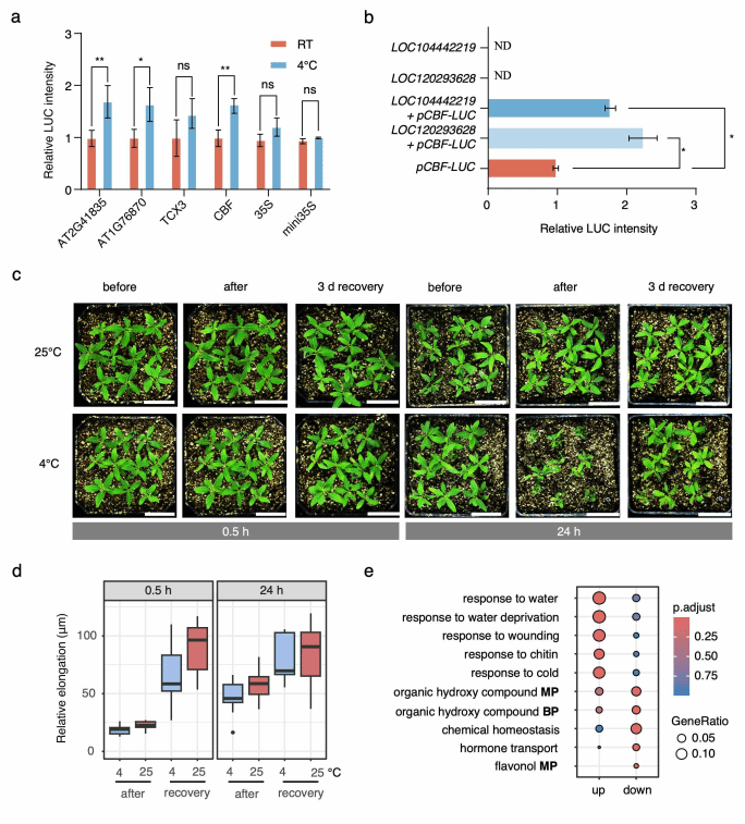
研究发现,巨桉茎尖在低温处理0.5小时内即发生染色质可及性显著变化和转录组重编程。时序ATAC-seq和RNA-seq分析揭示了24小时内的层级调控架构:由激素和昼夜节律基因启动,随后依次涉及代谢、细胞周期和生理过程调整。转录组重编程集中在低温适应核心转录因子CBFs(如CBF1和CBF4),这些基因在0.5–2小时内快速诱导。超过50%的差异染色质可及性区域与差异表达基因相关,表明染色质与转录高度耦联。
值得注意的是,经典生长素信号组分表现出持续的诱导及染色质与表达之间的同步动态。研究人员还发现新的上游调控因子:茎尖中表达的AGL42和ERF转录因子可能位于CBF上游。双荧光素酶实验证实,巨桉两个AGL42同源蛋白可直接激活CBF4启动子,建立了“发育转录因子-染色质预开放-快速低温适应”的调控模型,揭示了“发育-胁迫”转换的新机制(图1)。

图1 巨桉茎尖低温胁迫下染色质可及性与转录调控的时序层级网络
该研究首次在热带亚热带木本植物茎尖中绘制了低温胁迫下高分辨率的染色质可及性动态图谱;揭示了巨桉依赖“超敏染色质响应”弥补缺乏休眠机制的适应性策略;鉴定并验证了AGL42-CBF4这一新的调控关系,为低温适应育种提供了分子靶点。研究成果从表观遗传层面深化了木本植物低温适应的理解,为利用基因编辑改良桉树及其他热带亚热带树种的低温适应性奠定了理论基础。
我中心马留银副教授与合成生物学研究中心林俊城副教授为论文通讯作者,研究助理李佩珊、硕士研究生张莎莎为共同第一作者。中国林业科学院热林所陆钊华研究员、杨德明助理研究员,永安林业集团种苗中心吴炜正教授,以及福建农林大学硕士生柳欣荣、李焦焦、李露参与了研究。工作得到福建省林业种苗科技攻关、福建农林大学高水平人才建设经费及“十四五”林学高峰学科建设项目的资助。
马留银团队介绍

马留银团队以桉树为材料,长期从事林木速生机理与分子育种研究。主要研究方向如下:
(1)桉树速生与逆境适应机理;
(2)桉树基因组与泛基因组;
(3)桉树基因组与人工智能选择育种。
团队负责人马留银兼任中国林学会青工委委员、桉树分会理事,担任Forestry Research Advances、Tropical Plant Biology 和《桉树科技》编委,科普公众号“桉树世界”主理人。在PNAS、Plant Physiology、Plant Journal、Forestry Research等期刊发表论文30余篇,共同主编英文专著1部。主持国家自然科学基金等近20项课题,担任福建省种苗攻关“桉树优良种质选育关键技术研究”首席科学家;荣获“福建省高层次人才”、省“高校杰青”、福建农林大学“金山学者”、“校杰青”、“林学高峰学科优青”等荣誉称号。